
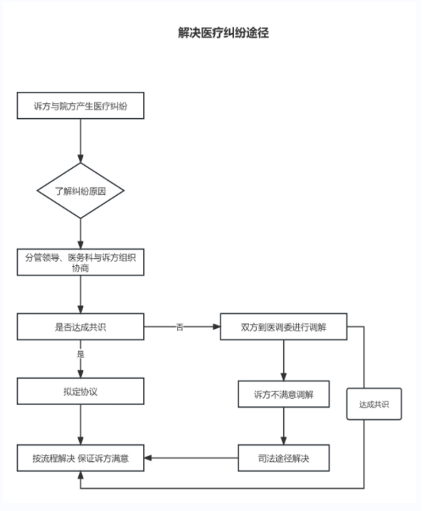
一、合法途径:
1、协商途径:患方向医院投诉→医院与患方达成协议→纠纷解决 ;
2、调解途径:患方向区医疗纠纷人民调解委员会提出申请→第三方调解→纠纷解决;
3、行政途径:患方向区卫健委申请→医学鉴定卫生行政调解→纠纷解决;
4、司法途径:患方向区人民法院起诉→司法鉴定→纠纷解决。
二、相关部门
1、主管部门:裕安区卫生健康委
地址:安徽省六安市裕安区响洪甸路258号
联系电话::0564-3301656
2、裕安区医疗纠纷人民调解委员会
地址:裕安区大观音寺巷44号
咨询电话:0564-3280713